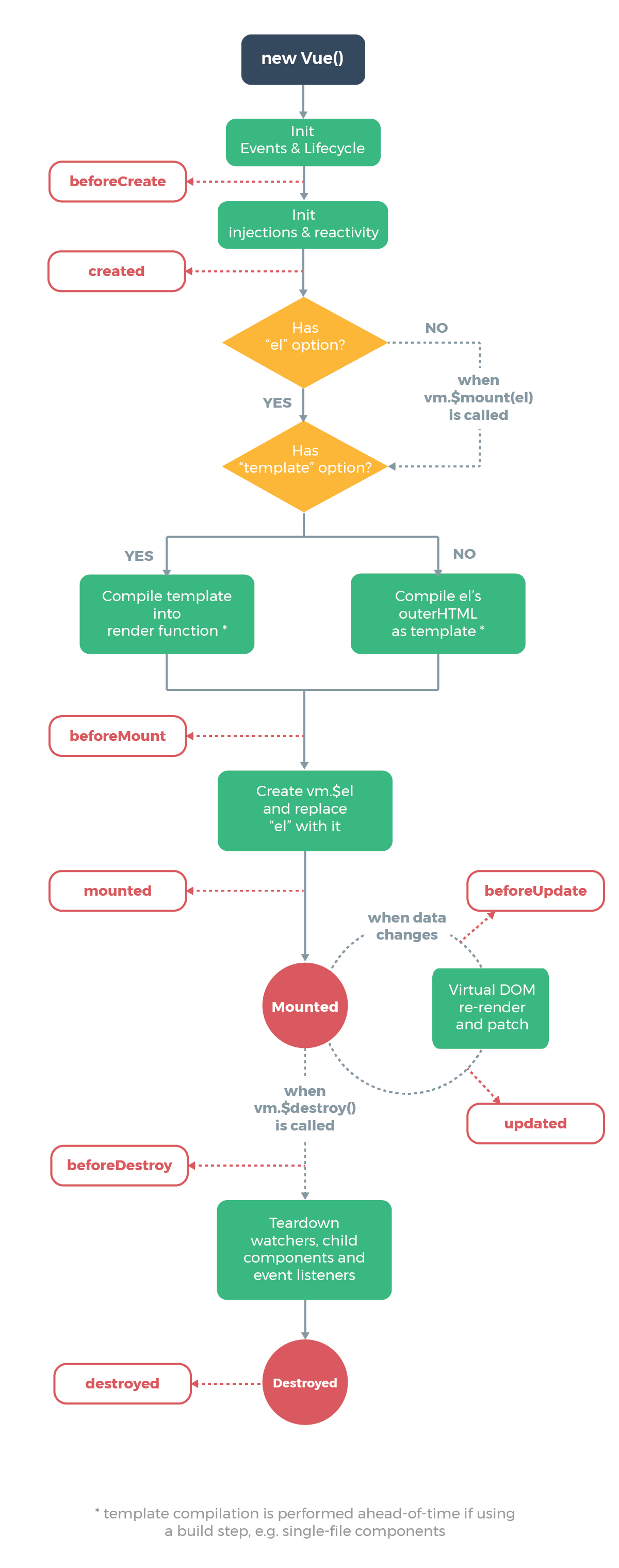
라이프사이클 훅 lifecycle hook
라이프사이클이란 뷰 인스턴스나 컴포넌트가 생성되고 소멸되기까지의 단계를 말한다.
각 단계에서 실행되는 함수들을 라이프사이클 훅이라고 부른다.
라이프사이클 플로우 차트 lifecycle flowchart

1) Creation : 컴포넌트 초기화 단계
creation hooks는 라이프사이클에서 가장 먼저 실행된다.
컴포넌트가 DOM에 추가되기 전에 수행하며 다른 후크와 달리 서버 렌더링 중에도 실행된다.
- beforeCreate
가장 먼저 실행되는 훅으로 컴포넌트 초기화 시 동작.
아직 데이터와 이벤트가 설정되지 않은 단계이다.
- created
템플릿 및 Virtual DOM이 마운팅 혹은 렌더링 되기 전에 실행된다.
데이터와 이벤트가 활성화되어 엑세스 할 수 있다.
- 데이터 초기화 시에 사용
- 부모 > 자식 순으로 created 훅이 실행된다.
2) Mounting : DOM 삽입 단계
mounting hooks는 가장 많이 사용되며, 초기 렌더링 전후에 즉시 컴포넌트에 엑세스 할 수 있다.
그러나 서버 측 렌더링이 실행되는 동안에는 수행되지 않는다.
초기 렌더링 직전이나 직후에 DOM에 접근하거나 수정해야 하는 경우 사용한다.
초기화시 컴포넌트에 필요한 데이터를 가져와야 하는 경우 mounting hook을 사용하는 것보다,
서버 측 렌더링 동안에 필요한 데이터가 있을 경우 created hook을 사용하는 것이 낫다.
- beforeMount
템플릿 및 render 함수가 컴파일 된 후, 초기 렌더링이 일어나기 직전에 실행된다.
- mounted
컴포넌트, 템플릿, 렌더링된 DOM에 접근할 수 있고 DOM을 수정하기 위해 사용된다.
3) Updating : Diff 및 Re-rendering 단계
컴포넌트에서 사용하는 반응형 속성들이 변경되거나 리렌더링될때마다 호출된다.
디버깅이나 프로파일링을 위해 컴포넌트가 다시 렌더링 되는 시기를 알아야 하는 경우 사용한다.
* 컴포넌트의 반응형 속성들이 언제 변경되는지 알아야 하는 경우에는 computed나 watch를 사용한다.
- beforeUpdate
컴포넌트 데이터가 변경되고 업데이트 주기가 시작된 후 DOM이 패치되고 다시 렌더링 되기 직전에 실행된다.
컴포넌트가 렌더링 되기 전에 반응형 데이터의 신규 상태를 가져와야 하는 경우 사용한다.
- updated
컴포넌트 데이터가 변경되어 DOM이 리렌더링 된 후 실행된다.
property가 변경된 후 DOM에 접근해야 할 때 사용한다.
4) Destruction : 해체 단계
컴포넌트가 해체되고 DOM에서 제거될 때 실행된다.
- beforeDestroy
해체 직전에 실행되며 컴포넌트는 여전히 완전하게 존재하고 작동한다.
이벤트 리스너나 reactive subscriptions를 정리하는데에 사용된다.
- destroyed
컴포넌트가 해체된 후 호출된다.
컴포넌트가 파괴된 것을 원격 서버에 알려야 하는 경우 사용한다.
'Vue.js' 카테고리의 다른 글
| [Vue.js] VUEX Store란 (0) | 2022.10.23 |
|---|